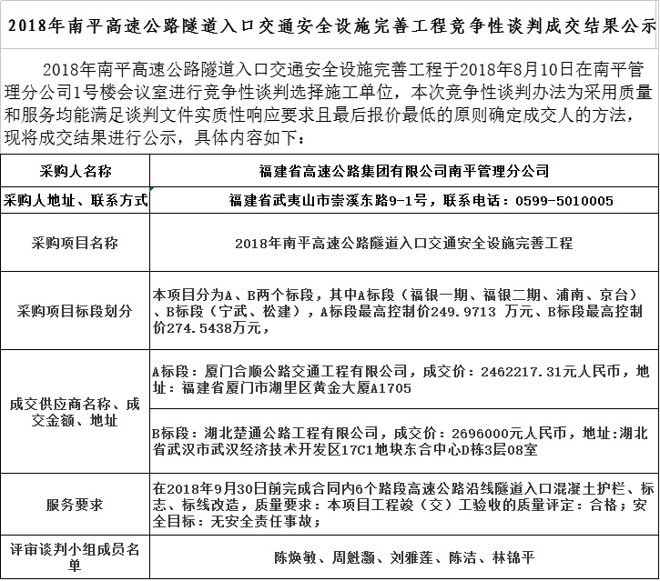
2018年南平高速公路隧道入口交通安全设施完善工程竞争性谈判成交结果公示 文章来源: 发布时间: 2018-08-14 04:08 星期二 阅读次数: 44612018年南平高速公路隧道入口交通安全设施完善工程竞争性谈判成交结果公示: 附件:1、竞争性谈判文件 2、谈判邀请回执单 上一篇: 上街、竹歧、白樟和洋中等4对服务(停车)区餐饮经营权整体承包公告下一篇: 福泉、渔平及福泉经营服务公司2018供配电系统设施专项维修项目询价谈判结果公示